首页 -> 2009年第1期

从新旧《学校教育法》看日本幼儿园之变化

作者:张礼永 何英菲




  在《幼儿教育首次纳入日本(教育基本法)》一文中,笔者交代了日本将幼儿教育加入了有“教育宪法”之称的新《教育基本法》中,一是显示了日本政府对幼儿教育的重视,二是为其进一步发展提供了可能。依据新《教育基本法》的精神,完成较大修正的新《学校教育法》则为这个可能夯实了基础。
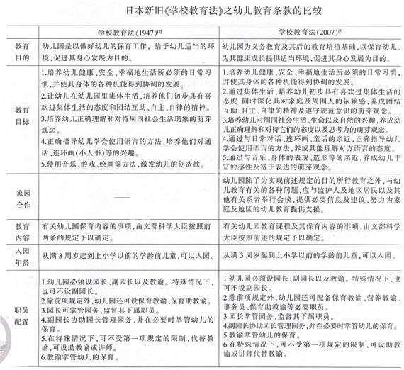
  日本1947年颁行的《学校教育法》第一条中对于“学校”的界定,幼儿园位于小学、初中、高中、大学、高等专科学校及特殊教育之后,而2007年的新法第一条则将其置于小学之前,更符合约定俗成的顺序,也更符合人接受教育的顺序。当然这只是形式上的变化,更深刻的内容方面的变化,则主要体现于下表中。
  
  比较新旧《学校教育法》,两者在幼儿园条款上的区别是显而易见的。
  首先,幼儿园的教育目的项,新法继承了旧法的“以保育幼儿、为其健康成长提供适当环境,促进其身心发展为目的”的观点,而差别在于新法增加了“幼儿园为义务教育及其后的教育培植基础”的新规定。
  其次,幼儿园的教育目标项,新法与旧法都是将“教育目的”细分为5小项。第1小项,新法与旧法的内容相同;第2小项集体生活中增加了“深化幼儿对家庭及周围人的依赖感”,因为幼儿在家庭的生活也是集体生活之一,并不仅仅限于幼儿园中。个体处于某个集体之中,就得遵守相应的、或约定俗成的规范,故而希望能养成幼儿遵守规范的意识,当然只是“萌芽”而已:第3小项除了培养幼儿正确理解和对待生活的观念和态度之外,另增加了生命及自然,并且要求先培养兴趣,其后才过渡到观念和能力;第4小项新法要求“通过与日常对话、连环画、童话的亲近,正确指导幼儿学会使用语言的方法,养成其能理解对方语言的态度”,与旧去相比,这是相当大的进步,因为只有在运用语言的过程中才能学会如何使用语言;第5小项幼儿创造的欲望不仅需要激发,而且还需要表达出来,唯其如此,才能相得益彰。虽新法与旧法在幼儿园教育目标的分类上基本一致,初看起来新法的某些表述仅仅是比旧法更符合教育原理或更详尽而已,但实际上主要是因为教育目的产生了变化。
  再次,幼儿园与家庭、地区的合作项,旧法中没有相应规定,此次则为新增。新增的直接的原因是新《教育基本法》作了“为父母提供必要的学习或信息”及“学校、家庭和社区居民以及其他相关者,对于改育应自觉担任各自的责任,同时应努力实现各自的联合以及合作”的规定。遵照《教育基本法》的精神,《学校教育法》中自然也会做出相应的规定。幼儿园的确应与家庭、地区加强相互合作,因为教育子女不只是学校的事情,也不只是家庭的任务。而是各方协作的结果,而且获得幼儿园的支援,还能使父母避免只凭自身经验育儿的局限。
  此外,幼儿园的教育内容项,旧法中只提保育内容,新法中又加入了教育课程,可以肯定的是此课程定然是非学科的,而将以各式活动为主。至于具体会有哪些活动组成,只有等到《幼儿园教育要领》也做相应修改后,才能明了。
  最后,幼儿园职员的配置项,旧法与新法都规定为6小项。第1、3、4、5、6项的规定基本相同:区别主要在第2小项,新法规定幼儿园除了园长、副园长、保育教谕、保育助教谕之外、还可配备营养教谕及事务职员,其人员配置比以往更周详:另外旧法的第5、第6小项在新法中互换了位置,这样在内容叙述的逻辑上也更顺些。
  由上述的分析可以预见,在新《学校教育法》颁行后,日本幼儿园的教育教学将会发生重大变革。