家庭医药
点击阅读更多健康生活期刊
>>>
2007年第12期
巧选中西药安度更年期
作者:王 豪
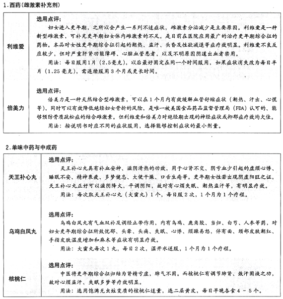
进入更年期,约有80%的女性会出现轻重不等的更年期综合征症状,包括血管舒缩症状,如潮热、汗出、心慌等;躯体症状,如乏力、关节疼痛、肢体麻木或异常感觉等;神经精神症状,如烦躁、易怒、失眠、健忘、注意力不集中、焦虑、抑郁、多疑、惊恐等。再加上由于雌激素分泌减少,骨失去保护,很容易发生骨质疏松症。
这些症状会降低妇女的生活质量,并给家庭增添不稳定因素。怎样让女性朋友们平稳地度过更年期?在医生指导下使用下面这些药物,相信会有所帮助。
藏书者:绝情谷 2009年01月
TOP