>>> 2004年第5期

纵横评说达克宁

作者:刘维达等




  春夏交替时节,气候温热潮湿,各种真菌繁殖也随着气温的升高而变得异常迅速,由真菌引起的感染性疾病——癣病也进入高发阶段。作为治疗癣病的常用药物,达克宁对广大患者来说是再熟悉不过了。但皮肤科专家却说,其实很多患者对达克宁的认识远远不够明了,甚至不能正确的使用。现在,我们就一起来看看专家是怎么说的。
  
  达克宁霜:战胜皮肤真菌感染的好“武器”
  □ 中国医学科学院皮肤病研究所真菌病研究室主任 中国协和医科大学研究生院教授、博士生导师 刘维达
  
  几年前,有一位大学生,可能是因为男孩的缘故吧,他做事情常常是一副大大咧咧的样子。喜欢运动的他明明知道一个室友患有脚癣,但他竟然经常借穿那位室友的运动鞋,结果不幸“中招”:他也感染上了脚癣。他先后试用过市场上治疗脚癣的药水、药膏、保健鞋垫等等,但都是暂时有点效果,很快又复发了。就在他快灰心的时候,一位皮肤科医生给他推荐了当时价格比较贵、名气还不大的达克宁霜,不堪忍受痛苦的他还是半信半疑地咬牙买来使用,经过一段时间的治疗,他的苦恼才逐渐解除。
  达克宁是大家比较熟悉的一种外用抗真菌系列产品的商品名,其化学名叫硝酸咪康唑。治疗皮肤真菌感染用的有达克宁霜和达克宁粉,妇科有专门治疗念珠菌性阴道炎的达克宁栓。这三种制剂中,广大患者最为熟悉,使用最为广泛的当为达克宁霜。
  大家知道,由真菌引起的皮肤感染在人群中十分常见,特别是在高温高湿的环境。像手癣、足癣、体癣、股癣、汗斑和皮肤念珠菌病等,是皮肤科门诊每天都能遇到的疾患。这些病都是由真菌侵犯皮肤而引起的。达克宁霜就是专门治疗这些疾病的外用药物。
  那么,达克宁霜究竟是怎样的药物呢?
  达克宁霜的主要成分是咪康唑,它能够抑制真菌细胞膜的合成,在体外可抑制常见的皮肤癣菌,如红色毛癣菌、须癣毛癣菌和絮状表皮癣菌的生长,从而起到杀菌的作用。
  达克宁霜含有2%的硝酸咪康唑,通常每日外搽患处2次。体、股癣和汗斑的疗程为1~2周,手足癣和皮肤念珠菌病的疗程为3~4周。用前最好对患处略加清洗,然后将药膏挤出少许于食指,轻轻均匀涂于患处,注意涂的范围要略大于皮损,即患处周边的正常皮肤也要涉及一些,然后反复按揉数分钟,以帮助药物渗入皮肤。切忌用药疗程不足,没有耐心,三天打鱼两天晒网,这样就容易给真菌以喘息的机会,造成复发,也使原本很容易治愈的真菌感染迁延不愈,转变为慢性。
  需要指出的是,有许多皮肤病患者不愿意到医院就诊,喜欢自己到药店买药,但常常事与愿违,不是将自己的皮炎湿疹误当作癣病而买了达克宁,就是把身上的癣病认定是皮炎而用了皮炎平(一种激素类外用药),这样的结果是显而易见的,钱花了病没好,有时反而加重。因此,当你初次患皮肤病或自行治疗无效时要去专科医生那里,搞清楚自己究竟患了哪种皮肤病,然后对症治疗。
  达克宁霜耐受性好,很少出现副反应,偶尔可见局部刺激、烧灼、浸渍、过敏性皮炎等。
  
  新老达克宁霜,您该选哪种
  □ 中山大学附属第三医院皮肤性病科教授 陆春/主治医师 朱国兴、刘齐
  
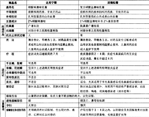
  达克宁霜与派瑞松霜(又称复方达克宁霜)是两种常用皮肤科非处方外用乳膏。达克宁在国内上市较早,用于治疗“脚气”(足癣的俗称)已为众多读者所熟悉。而派瑞松霜上市较晚,普通读者对其用途尚不熟悉。下面就两种药物的异同之处列表比较,希能帮助各位读者正确认识和使用新老达克宁霜。
  
  点 评:
  从上表比较可以看出,新老达克宁霜在其有效成分、药理作用、主要临床适应证等均存在差别,这些差别反映了皮肤科外用药物治疗的一般原则:
  根据发病的原因选择药物。若为真菌感染,因均有广谱抗真菌作用,所以二者均可选用;若为皮炎湿疹,因皮炎、湿疹的主要发病机制与过敏反应有关,而派瑞松霜因含有糖皮质激素,可抗过敏,故可选用;而达克宁霜因无此作用而对皮炎、湿疹无效。
  根据皮损特点、自觉症状选药。同为皮肤真菌感染,炎症程度因人因时等而异。当炎症不明显时宜选用达克宁霜;对炎症较重,红肿瘙痒较明显者可选用派瑞松霜,因其尚有抗炎作用而有利于及时控制症状。而无论皮肤真菌感染或是皮炎湿疹,当红肿、糜烂渗出明显时,宜先予冷湿敷,待红肿、渗出明显减轻后方可考虑选用这2种药。
  根据年龄、皮疹部位结合药物的耐受性综合考虑选药。譬如达克宁霜基质中因含有防腐剂苯甲酸,可对某些敏感皮肤有一定刺激作用,因此慎用于龟头等敏感区域皮肤;而派瑞松霜因含糖皮质激素,不宜在同一部位长期使用,以免发生局部皮肤萎缩、毛细血管扩张等激素的副作用。因为婴儿皮肤薄嫩,含糖皮质激素的派瑞松霜应慎用。
  因此,当您选择达克宁霜和派瑞松霜时,一定要详细阅读说明书,遇有不明处应咨询专科医师。
  
  达克宁霜与同类产品比较
  □ 第四军医大学附属西京医院皮肤科教授、博士生导师 刘玉峰/博士 李强
  
  治疗足癣(脚气)及其他真菌感染的药物非常多,广大老百姓大多从电视、报刊等媒体获得相关药物的信息,如何正确选择抗真菌药是医生和患者共同关注的话题。目前上市的常见药物有咪康唑、益康唑、特比萘芬、联苯苄唑、克霉唑等。虽然同是抗真菌药,但它们在作用与用途、用法上还是存在一些不同的地方,另外某些药不是任何人都能使用的,不同药物都有不同的适用人群。
  下面,我们把以达克宁为代表的咪唑类抗真菌药做比较,希望能对广大患者在选用时能起到一定的帮助作用。
  
  咪康唑
  咪康唑属于广谱抗真菌药,同时也有一定的抗细菌作用。
  【代表性药物】
  达克宁霜,主要用于由皮肤真菌、酵母菌及其他真菌引起皮肤与指(趾)甲感染,如体股癣、手足癣、花斑癣、头癣、甲癣,对皮肤念珠菌病、阴道念珠菌病也有较好疗效。另外,达克宁霜治疗糠秕孢子菌性毛囊炎也有不错的疗效。
  【剂量与用法】
  达克宁霜含有2%的硝酸咪康唑。敷药膏于患处,用手指涂擦,使药物全部渗入皮肤,每日2次,一般2~5周即可治愈,但皮损消失后应继续使用1周,以防止复发。耐受性好,极少数病例可能有烧灼和刺激感。
  
  益康唑
  【作用与用途】
  益康唑是新的广谱的抗真菌药,作用机制是干扰真菌细胞膜的合成,适用于念珠菌性阴道炎、体癣、股癣、足癣、耳霉菌病及脂溢性皮炎等。另外,由于该药含有皮质激素,故对于皮炎、湿疹及过敏性皮炎也有较好的疗效。益康唑通常与其他药物联合应用。
  【代表性药物】
  派瑞松,又名复方达克宁霜,由1%硝酸益康唑、0.1%曲安奈德、苯甲酸及羟丁基酸组成。其中,硝酸益康唑有抗表皮癣菌、酵母菌及霉菌的作用,对革兰氏阳性菌也有抑菌作;曲安奈德是一种皮质激素药物,有明显的抗炎、止痒及抗过敏的作用,这几种复合制剂具有协同作用,能够充分发挥疗效,是安全、可靠、高效的广谱抗真菌药之一。
  【剂量与用法】
  用于皮肤霉菌感染时,可用1%霜剂、酊剂、溶液剂和气雾剂,每日2~3次。
  【注意事项】
  ①最常见的不良反应是瘙痒和烧灼感,偶见红斑和水疱。
  ②本品的安全性远不及同类药酮康唑,因此不作内服用。
  
  特比萘芬
  【作用与用途】
  盐酸特比萘芬是一种新的抗真菌药。主要用于足癣、手癣、体癣、股癣及花斑癣。在治疗糠秕孢子菌性毛囊炎方面,特比萘芬软膏则更具疗程短、疗效显著、无复发、无副反应等优点。
  【代表性药物】
  最具有代表性的外用药物是兰美抒。
  【剂量与用法】
  用药前应清洁和干燥患处,然后将乳膏薄薄涂于患处及其周围,并加以轻揉,每天1~2次,如果患处已擦烂(如乳腺下、指间、臀间、腹股沟),涂擦后尤其在晚上可用纱布敷盖。疗程:体癣、股癣1~2周,足癣2~4周,花斑癣2周。
  【注意事项】
  ①不良反应有:胃肠道反应和皮肤反应,偶见味觉改变,包括味觉消失。
  ②对本品过敏者、孕妇、哺乳妇女不宜使用,肾功能不全者慎用。肝功能不全者,应适当减剂量。18岁以下患者禁用。
  
  联苯苄唑
  【作用与用途】
  联苯苄唑是常用的广谱抗真菌药,外用软膏一般含1%~2%联苯苄唑,作用机制是抑制细胞膜的合成,对皮肤癣菌及念珠菌等有抗菌作用。用于手癣、足癣、体癣、股癣、花斑癣及念珠菌性阴道炎。
  【代表性药物】
  孚琪软膏。
  【剂量与用法】
  外用:搽于患处,每日1~2次,2~4周为一个疗程,持续至皮损消退后1周。
  【注意事项】
  ①为保证疗效,使用本品应有足够长的时间。
  ②少数患者在治疗初期可见轻微的皮肤刺激症状,表现为皮肤发红、灼热感,个别病人出现灼痛或蜕皮。
  ③对本品过敏者、哺乳期妇女禁用。
  
  克霉唑
  【作用与用途】
  克霉唑主要对表皮癣菌、毛发癣菌、曲菌、着色真菌和念珠菌等有较好的抗菌作用,对滴虫、部分细菌也有一定的杀灭作用。现主要供外用。通常联合皮质激素、抗生素等使用。2%克霉唑霜主要治疗皮肤念珠菌感染、体癣、甲癣、脚癣、花斑癣等;粘膜念珠菌感染,如唇部、口咽、肛门、外阴及指间感染;对阴道念珠菌感染所致的阴道炎和滴虫性阴道炎也有效。由于克霉唑不被表皮吸收,因此妇女妊娠期间仍然可以使用,安全性较高。
  【剂量与用法】
  口服:成人500毫克-1000毫克/次,每日3次。儿童每日20毫克~60毫克/千克体重,分3次服用。
  外用可用其软膏、霜剂、水剂、滴眼剂等,每日3~4次。
  阴道用片剂或栓剂,塞入阴道内,每日1~2次。
  【注意事项】
  ①多见消化道反应,也可出现头晕、头痛、失眠、抑郁、皮疹、尿道烧灼感。长期使用可见谷丙转氨酶升高,白细胞减少。
  ②肝病、白细胞减少者,肾上腺皮质功能减退者慎用。
  ③本品因毒性较大且吸收不规则,应尽量避免口服。
  
  达克宁霜使用4误区
  □ 中山大学附属第三医院皮肤性病科教授 陆春/主治医师 朱国兴、刘齐
  
  达克宁霜在国内上市已经多年,用于治疗“脚气”也早已家喻户晓。许多家庭已把它当作家中常备药物,每当脚丫脱皮发痒时,自用达克宁霜抹几次常可缓解。但也有部分患者外用达克宁霜后无效,甚至反而加重。原因是许多患者没能正确使用达克宁。
  那么,患者在日常使用达克宁霜时存在哪些误区呢?
  
  误区一:不分病因,眉毛胡子一把抓,只要是皮肤病,就抹达克宁霜。
  治疗任何疾病,均应尽可能针对病因治疗。任何药物都不可能是万能的,达克宁霜也不例外。达克宁霜的主要成分是硝酸咪康唑,它具有广谱抗真菌作用,对部分革兰氏阳性菌也有效。因此,药品说明书推荐的适应证为手足癣、股癣、体癣、花斑癣和念珠菌性外阴阴道炎、部分细菌性皮肤感染。由于该药不含皮质类固醇激素等成分,因此对皮炎、湿疹无效;并且该药也不含抗病毒成分,因此对水痘、疱疹等病毒性皮肤病也无效。但我们在临床工作中却常发现,一些患者明明患的是神经性皮炎、接触性皮炎、湿疹甚至水痘,也在一味使用达克宁霜,当然就谈不上有什么疗效了。
  还有一个容易引起误解的是,银屑病本是一种炎症性皮肤病,因俗称“牛皮癣”,常使部分患者误以为它是真菌感染引起的“癣病”,结果长时间使用达克宁霜也不见疗效。
  因此在使用达克宁霜之前,一定要搞清楚自己所患皮肤病的性质。
  
  误区二:不分病情具体情况,只要是真菌感染就用达克宁霜。
  临床上我们常见有些患者,诊断的确是足癣,但同时伴有明显的趾间糜烂、渗出,外用达克宁霜后糜烂、渗出反而更加严重,或因局部皮肤明显角化增厚外用达克宁霜无效。与口服、注射用药不同,皮肤病外用药物除要针对病因外,还要根据具体病情选用适当的外用剂型。否则,即使选择了针对病因的药物也得不到较好的疗效,甚至加重病情。
  皮肤真菌感染的炎症一般较轻,早期表现为轻度红斑脱屑者,可直接外用达克宁霜。而发生于趾间等处的足癣,有时可表现为浸渍而无糜烂渗出,这时可先外用达克宁散(粉剂),待患处干燥后再外用达克宁霜,可获得较好疗效。当某些亲动物性真菌感染或继发细菌感染时,局部炎症也较重,表现明显的糜烂渗出,此时就应先予冷湿敷而不宜直接外用达克宁霜。某些发病较久者,还可表现为局部皮肤明显角化增厚,此时单用达克宁霜则可因药物渗透性不够而使得疗效较差,但若合用剥脱剂(如尿素霜等)或采用封包疗法仍可能有效。
  
  误区三:不分年龄大小和发病部位,随意外用达克宁霜。
  皮肤的厚度和对外界刺激的耐受程度因年龄、部位而异。一般婴幼儿、面部、外阴部位皮肤较薄嫩,对外界刺激也较敏感。咪康唑带上硝酸基后在增强抗菌活性的同时,也具有了一定的刺激性。因此,对发生在婴幼儿、面部及外阴部位的皮肤癣病,可以选用其他刺激性较小的抗真菌乳膏,或暂时先选一小面积外用,观察2~3天确定无明显刺激后亦可扩大使用范围。但仍应注意的是,当有明显刺激时应及时停用。
  此外,由于达克宁霜的主要成分中含有硝酸基,其基质中含有防腐剂苯甲酸等,少部分敏感体质患者可能对其过敏。因此,在遵循上述外用药物的治疗原则下外用药物,当局部出现灼热、瘙痒、红肿加重时应及时停药,必要时请专科医师酌情处理。
  误区四:外用药物疗程不足,常在症状消失或只是有好转时即停药。
  殊不知,这种情况下没有断根的皮肤病很容易反复发作。所以正确的用法是,在皮损消失后再外用1周,疗效会更好。
  总之,在使用达克宁霜之前,一定要仔细阅读药品说明书,不仅要看适应证,也应看药物的有效期、药物的性状和注意事项,当有不明白的地方,最好在专科医师指导下使用。这样才能达到既治疗了疾病,又尽量避免了可能出现的副作用的“双赢”效果。