>>> 2003年第9期

选好安眠药酣然和梦乡

作者:张泽宇




  年近花甲的宋维华老师,从教30余年,是当地教育战线上的一面旗帜。自从担任教务主任后,宋老师为提高教学质量而夜以继日地操劳,患上了失眠症,两年来只能依靠安眠药来维持睡眠。在一次体检中,宋老师被查出肝功能有问题,转氨酶升高,这可让他大吃一惊。这位平日从不抽烟喝酒,很少在外吃饭的教书先生,肝脏怎么会发生病变呢?
  宋老师百思不得其解,于是他便找到他熟悉的一位学生家长、医大附院的许主任问个究竟。许主任详细询问了他的具体情况后指出,引起肝脏病变的根源正是与他夜夜相伴的安眠药!
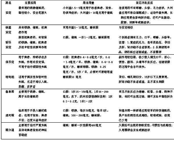
  其实失眠是困扰许多老年人的常见症状,顽固而难以根除。苦不堪言的老人们健康状况每况愈下,他们身患的老年性疾病的病情也随之加重,这该如何是好?医治失眠的方法很多,如物理疗法、气功疗法等等,但多数患者还是愿意选择服用方便快捷的安眠药。可是引起失眠的原因各不相同,在对药品的选择上千万不能随意。不但要因症择药,还须因人而异,一旦用药不当就会带来许多麻烦,甚至危害健康。对安眠药成瘾这一问题,尤其要引起老年人的高度警惕。像宋老师就是长期服用大剂量安眠药而造成肝功能受损的。
  安眠药在医学上的定义是“能使躁动不安、兴奋激动的患者恢复安静情绪的药物或者能引起近似生理性睡眠的药物”,故而又被称为催眠药或镇静催眠药,但镇静和催眠之间并无明显的界限:应用小剂量的催眠药,可产生镇静作用;加大剂量,则产生催眠作用。安眠药应用的安全性,是老年患者应该高度重视的问题,要尽力避免和防止由此而造成的药源性伤害。原则上应尽量选择效果好、毒性低、不良反应少、不易成瘾的安眠药,以策安全。