>>> 2002年第10期

解除便秘用药一览

作者:张泰昌




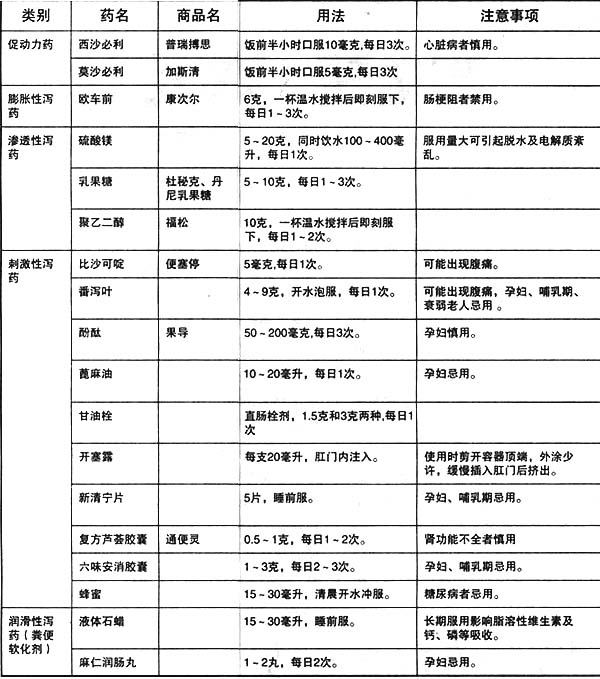
  便秘比较常见,而且症状顽固。通常应用的药物有两类。一类是促动力药,另一类是泻药,泻药又分为膨胀性泻药、渗透性泻药、刺激性泻药、润滑性泻药等,品种较多,选其较常见者列于下表。

  【医生点评】
  在选择用药时要依据本人的年龄、体质、伴随疾病等方面综合考虑。促动力药西沙必利(普瑞搏思)和莫沙必利主要作用为促进胃肠运动,仅对轻度慢性便秘者有一定效果。
  膨胀性泻药主要是植物纤维素、木质素等不可溶纤维素,能吸附水分,增加粪便量,使大便松软易排出。但补充纤维素后不能立即见效,应用几天后可根据具体情况适当加减用量。其代表药有欧车前,适宜轻度便秘或腹泻与便秘交替者,对于肠管运动功能差或不能排除肠梗阻者禁用。
  渗透性泻药是通过增加肠腔内渗透压,使水分向肠腔移动,增加粪便水分来缓解便秘,其中硫酸镁作用最强,容易引起脱水及电解质紊乱,不宜长期服用。乳果糖(杜秘克)和聚乙二醇(福松)作用缓和,并能改善肠道内环境,一般无明显副作用,适宜老人、儿童、孕妇,安全性高。
  刺激性泻药主要通过刺激肠管运动,增加水、电解质分泌,其中比沙可啶(便塞停)、酚酞(果导)较常用,服用后可能会出现腹痛。中成药新清宁片、复方芦荟胶囊的主要成分为大黄、芦荟等,解除便秘效果较好。番泻叶可泡水服。但此类药物可引起结肠黑变病及使便秘加重,不宜长期使用。孕妇、哺乳期禁用,肾功能不全者使用时要慎重。此外还有甘油栓、开塞露,可肛门内给药,使用较方便。
  润滑性泻药适宜老人、儿童。通过润滑肠壁、软化大便,使粪便易于排出,常用蜂蜜、麻仁润肠丸。
  总之,泻药应在医生指导下使用,注意从小剂量开始,尽量减少用药次数;最好在晚上用,便于次日清晨排便;长期应用者应几种药物交替使用。