家庭用药
点击阅读更多健康生活期刊
>>>
2001年第2期
药引子——中药的使者
作者:胡献国
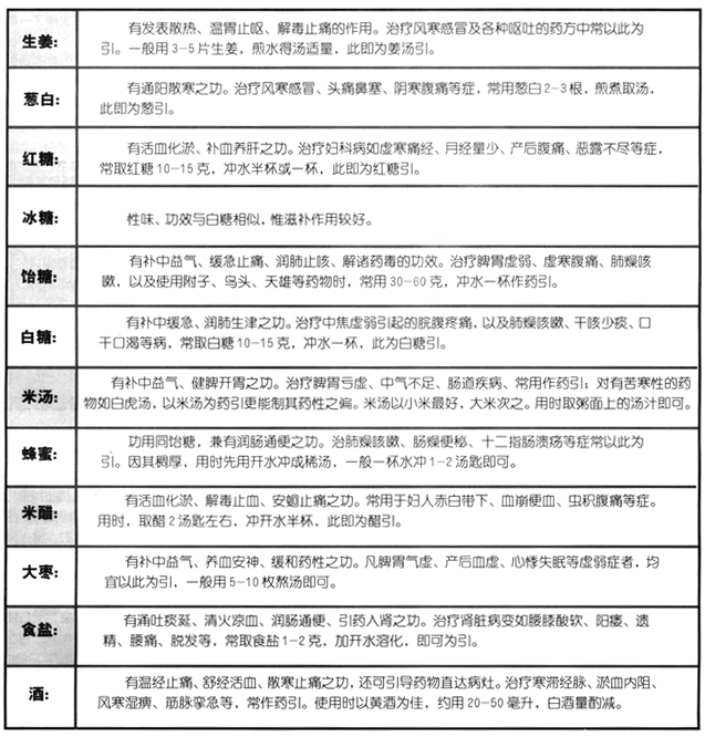
药引子是有些中药处方中不可忽略的组成部分。中医处方是以“君、臣、佐、使”的原则来作药物配伍的,药引子就是“使药”。它主要起引药归经,增强疗效的作用,有时还能缓和药性、保护脾胃、解毒以及矫正味道,与中药和中成药适当配合,可收到相得益彰的疗效。现介绍几种常见的药引:
藏书者:绝情谷 2009年01月
TOP